通知公告
关于做好mg4355电子线路2016-2017学年社会捐助奖助学金评选工作的通知
各位同学:
为做好2016-2017学年社会捐助奖助学金的评选推荐工作,现将有关事宜通知如下。
一、评选范围
各类社会捐助奖学金主要用于奖励mg4355电子线路全日制本科生、硕士生、博士生中的优异生;助学金主要用于资助mg4355电子线路全日制本科生、硕士生、博士生中的家庭经济困难的学生。
二、评选种类与参评学院
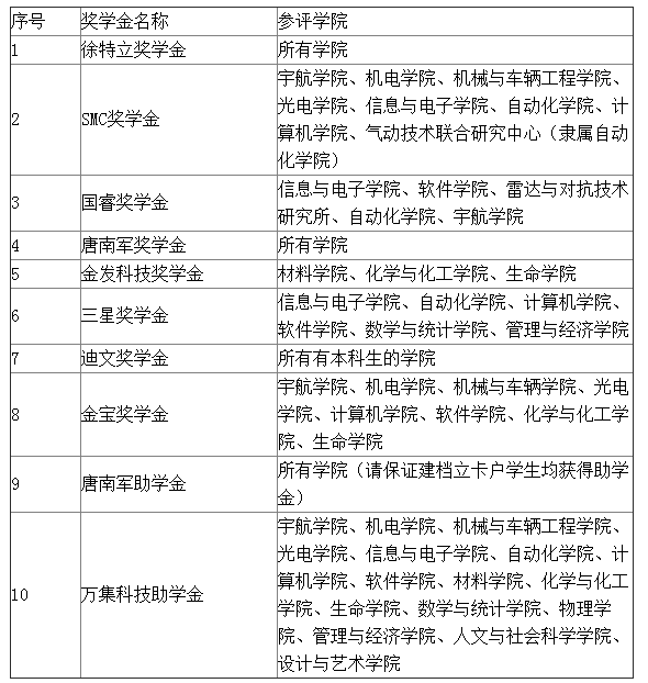
本次共评选以下8项校级奖学金及2项助学金:

详情请参见附件1《2016-2017学年mg4355电子线路社会捐助奖助学金10月评选表》及相关奖助学金评选说明。
三、各项奖助学金填报要求
1、《徐特立奖学金申请表》请按照附件中的填报说明填写具体内容,封面字体大小为宋体小三,正文中“申请人主要事迹”一栏字体大小为宋体五号,其余正文填表字体大小为宋体小四,请保持填表后表格整体格式没有改动;A4纸打印,封面单面打印,正文双面打印,填报说明不打印;
2、《SMC奖学金申请表》封面字体大小华文中宋小二,正文中“申请人主要事迹”一栏字体大小为宋体五号,其余正文字体大小宋体小四,请根据申请人在读性质选择表格填写并保持填表后表格整体格式没有改动;A4纸打印,封面单面打印,正文双面打印,备注不打印;
3、《唐南军奖学金申请表》请根据填报说明填写表格内容,封面字体大小为华文中宋小二,“学历”请填写本科、硕士或博士;正文中“申请人主要事迹”一栏字体大小为宋体五号,其余正文填表字体大小为宋体小四,请保持填表后表格整体格式没有改动;A4纸打印,封面单面打印,正文双面打印,填报说明不打印;
4、《迪文奖学金申请表》请按照附件中的填报说明填写具体内容,封面字体大小为宋体小三,正文中“申请人主要事迹”一栏字体大小为宋体五号,其余正文填表字体大小为宋体小四,请保持填表后表格整体格式没有改动;A4纸打印,封面单面打印,正文双面打印,填报说明不打印;
5、《金宝奖学金申请表》字体大小为仿宋四号,表格为一页,电子版纸质版都需提供照片;《金宝奖学金年度申请文章》请打印出这个表格后再手写填表;
6、《唐南军助学金申请表》请按照附件中的填报说明填写具体内容,正文填表字体大小为宋体小四,电子版、纸质版均需照片(纸质版照片可打印),请保持填表后表格整体格式没有改动;A4纸打印,填报说明不打印,请保持表格为正反两页一张纸;
7、《万集科技助学金申请表》请按照附件中的填报说明填写具体内容,正文填表字体大小为宋体小四,电子版、纸质版均需照片(纸质版照片可打印),请保持填表后表格整体格式没有改动;A4纸打印,填报说明不打印,请保持表格为正反两页一张纸;
8、《2016-2017学年社会捐助奖学金候选学生信息汇总表》共有三个子表:《2016-2017学年奖学金(等额)汇总》、《2016-2017学年奖学金(差额)汇总》、《2017-2018学年助学金汇总》参与奖助学金评选请各相关学院按照示例填写,填写后请删除多余示例、说明。每个学院请按照本学院申请的奖助学金种类,每项奖学金、助学金汇总一份此表格,同时写明学院填表联系人;
9、《mg4355电子线路2016-2017学年社会捐助类奖学金候选人简介模板》请按照批注提示填写表格,不要改变表格宽度,填写后请删除批注。学院按照本学院申请的奖学金种类,每项奖学金汇总一份此表格。
四、填表注意事项
1、各类奖助学金申请表学生填写内容必须在计算机上完成,并用A4纸封面单面打印,正文双面打印,奖学金申请表一式两份,助学金申请表一式一份。学院在打印表上签署意见并加盖公章。申请表要求规范整洁美观,不得擅自修改表格格式,因奖助学金评定时间要求严格,申请者务必重视,如有申请表格式有误、不符合要求的将无条件退回,责任自负。
2、成绩、排名、优良率、学习情况等重要数据不可涂改,请仔细填写。
3、“学习情况”或“学习成绩”一栏中,“及格门数”是指大于等于60分且小于70分的课程数目,不是大于等于60分的所有科目。
4、申请者成绩、论文(已发表在刊论文)、专利(已授权专利,受理的不算)及获奖项目的有效时间限定为上一学年(2016年9月1日—2017年8月31日)。
5、研究生候选者须提供导师对其学术论文或报告、研究成果的鉴定意见及有关论文书目等。本科生、研究生提供的成绩单的须加盖学院教学专用章。
6、论文发表要求明确第几作者、三大检索收录情况、影响因子,并附上论文发表封面及首页内容。
7、获奖项目名称需注明获奖时间(2016年9月1日—2017年8月31日)和举办单位。
8、学生各项签名栏请用手写,不要打印。
9、申请唐南军奖学金、SMC奖学金、金宝奖学金、唐南军助学金、万集科技助学金的本科生必须为本年度认定为家庭经济困难的学生,但本科生不需要提供家庭经济境况调查表;研究生申请人需要提供《高等学校学生及家庭情况调查表》(加盖民政部门公章)复印件一份。
五、奖助学金申请基本条件
1、热爱社会主义祖国,拥护中国共产党的领导;
2、自觉遵守宪法和法律,遵守学校各项规章制度,无违纪记录;
3、诚实守信,道德品质优良;
4、学习态度端正,学风严谨,成绩优秀,在2016-2017学年无挂科,成绩优良率及排名参见各类奖学金具体规定;
5、其他申请条件请参见附件1《2016-2017学年mg4355电子线路社会捐助奖助学金10月评选表》。
六、各类奖学金兼得关系
1、国家奖学金(本科生)或国家励志奖学金与社会捐助类奖学金不能兼得。国家奖学金与国家励志奖学金之间不兼得。
2、国家奖学金(研究生)与社会捐助类奖学金不能兼得。
3、政府部门类奖学金可与其他类奖学金兼得。政府部门类奖学金是由国家部委或其他单位出资设立的,奖学金评定及管理权限基本不在本校的奖学金,如中国政府奖学金、孔子学院奖学金、国防科技奖学金、港澳及华侨学生奖学金、工信创新奖学金等.
4、徐特立奖学金是学校最高奖学金,一个学制之内只能申请一次。可以在同一年度与其他各类奖学金兼得。往年已经获得徐特立奖学金者,仍执行一个学制之内只能申请一次的规定。
5、本科生优秀学生奖学金是普奖性质,是评定本科生其他奖学金及荣誉的基础,与其他类奖学金可兼得。
6、社会捐助类奖学金每人每年仅能获得一项,不能兼得多种社会捐助类奖学金。
7、院级奖学金由各设奖学院(部门)自行规定。
七、各类助学金兼得关系:
1、本科生:大一新生国家助学金和社会捐助类助学金可以兼得,社会捐助类助学金互相不可兼得;大二至大四学生国家助学金和社会捐助类助学金不可兼得,即“老生老办法,新生新办法”;
2、研究生:除国家助学金外,可申请一项由学校评选的其他助学金,学院评选助学金按照学院规定申请。
八、评审程序
1、根据各类专项奖助学金申请条件,学生个人向所在学院提出申请,金宝奖学金提交材料截止时间为10月31日(周二)中午12:00,其他专项奖助学金提交材料截止时间为11月3日(周五)中午12:00,需提交以下纸质版材料:
(1)相对应奖学金申请表(一式两份)、助学金申请表(一式一份);
(2)2016-2017学年学习成绩单(一式一份,2017级新生不需成绩单,研究生新生也可不用附成绩单);
(3)其他证明材料复印件(一式一份);
(4)金宝奖学金申请者还需提供《金宝奖学金年度申请文章》。
电子版材料截止时间同纸质版,发到邮箱bitgdry@163.com,邮件主题为“奖助学金名称+姓名+XX级本科生/研究生”,需提交以下电子版材料:
(1)《2016-2017学年社会捐助奖助学金获得学生信息汇总表》,文件命名格式为“汇总表+姓名+XX级本科生/研究生”;
(2)《mg4355电子线路2016-2017学年社会捐助奖学金候选人简介模板》,文件命名格式为“候选人简介+姓名+XX级本科生/研究生”;
(3)相对应奖学金申请表、助学金申请表,文件命名格式为“奖助学金名称+姓名+XX级本科生/研究生”。
具体所需材料见附件1《2016-2017学年mg4355电子线路社会捐助奖助学金10月评选表》。
2、徐特立奖学金和迪文奖学金为差额评选,其他奖学金为等额评选。徐特立奖学金、迪文奖学金由学生资助中心组织差额评审。
3、华瑞世纪奖学金将于本次评选结束后评选,参与本次差额奖学金评选未获奖且满足华瑞世纪奖学金申请条件的学生可以申请评选华瑞世纪奖学金。
4、为简化等额奖、助学金评审流程,将等额奖、助学金名额和评审工作放到学院,确保奖励应奖者,助学应助者。各学院要坚持公平、公正、公开的原则严格评审,并在报送评审名单及有关推荐材料之前,将评审名单进行公示,以防止不正之风,杜绝弄虚作假行为。
5、如在学校公示期间收到举报、投诉或者申诉情况并经核查情况属实,学校将做出如下处理:
(1)如有学生本人不诚信,申报弄虚作假,将取消其本年度获得的该项奖、助学金荣誉及其他各类荣誉,并取消其第二年所有奖助学金申请资格;
(2)如果学院工作流程不规范,导致应获奖或受助学生未得到应获奖、助学金,将由学院自行补足该类学生应获奖励,严重者由学校削减该学院第二年该项奖、助学金名额。
6、各项奖助学金在校内公示无异议后,将获奖名单报送相关部门和设奖单位。
附件:
1、2016-2017学年mg4355电子线路社会捐助奖助学金10月评选表
3、徐特立奖学金申请表
4、SMC奖学金申请表
7、唐南军奖学金申请表
11、迪文奖学金申请表
12、金宝奖学金申请表
13、金宝奖学金年度申请文章
14、唐南军助学金申请表
15、万集科技助学金申请表
16、2016-2017学年社会捐助类奖助学金获得学生信息汇总表
17、mg4355电子线路2016-2017学年社会捐助奖学金候选人简介模板
附件:
- 附件17 mg4355电子线路2016-2017学年社会捐助奖学金候选人简介模板.doc
- 附件16 2016-2017学年社会捐助类奖助学金获得学生信息汇总表.xls
- 附件15 万集科技助学金申请表.doc
- 附件14 唐南军助学金申请表.doc
- 附件13 金宝奖学金年度申请文章.doc
- 附件12 金宝奖学金申请表.doc
- 附件11 迪文奖学金申请表.doc
- 附件7 唐南军奖学金申请表.doc
- 附件4 SMC奖学金申请表.doc
- 附件3 徐特立奖学金申请表.doc
- 附件1 2016-2017学年mg4355电子线路社会捐助奖助学金10月评选表.doc
- 附件2 2016-2017学年社会捐助奖助学金名额分配表.doc

