通知公告
首页» 通知公告» 学院通知

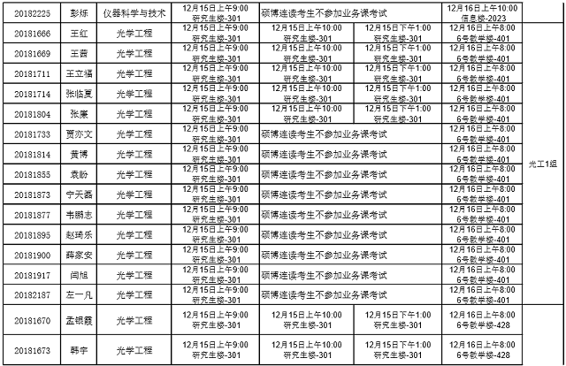
2018年mg4355电子线路博士招生考试、复试时间、地点及体检安排

发布日期:2017-12-12 阅读次数:

  体检安排

  时间:12月17日(周日下午1——4点)

  地点:校医院

  请在体检单上注明mg4355电子线路

  考生如不在我校体检,也可以提供所在地区的三级甲等医院的体检证明。