通知公告
通知公告
【研工部】关于提交2012级研究生入学登记表的通知
各位一年级研究生(硕、博):

2012级研究生学籍已经建立,现需将2012级研究生入学登记表装入学生档案,请通知2012级研究生从研究生管理系统中自行打印研究生登记表,具体要求如下:
一、打印方式
2012级研究生登录研究生管理系统,在“学籍管理-学籍信息校对-核对和修改个人学籍信息”中选择“打印学籍信息卡”,系统将自动生成入学登记表,学生核对生成的登记表各项信息是否准确,并将空白信息补充完整,打印后由学生本人签字、填写填表日期即可。
二、打印数量
各位研究生需提交2份登记表。
三、提交时间
各研究生班级班长请于3月15日前将登记表收齐按照学号顺序排列交至7#104办公室,由学院统一交至研工部并盖章装入学生档案。
四、《mg4355电子线路研究生入学登记表》填写说明
《mg4355电子线路研究生入学登记表》是学生档案中的必备材料,表格中各项内容要求真实准确,请认真填写,以免出现和本人档案中已有的其他材料不一致的情况。登记表信息按照开学生学籍核对的信息填充,如有空白项或者填写有误的项目,请按以下要求更正:
1、姓名、性别、民族、身份证号、录取类别、专业名称等信息为录取信息,由系统自动添加,无需更改。如确实有误,请先到研究生学籍办公室变更。
2、政治面貌、家庭联系人姓名、电话、联系地址及邮编、移动电话、电子邮箱:请据实填写。
3、入学前工作单位和职务:应届本科生填写本科学校,职务为“学生”,往届本科生填写实际工作单位和职务,没有的填写“无”。
4、个人简历:从高中填起,包括学习、工作和任职情况,注意各阶段时间要衔接,不要出现空白期。
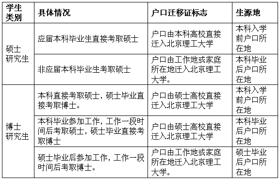
5、生源所在省、生源所在市:请对照下表自行填写。

6、照片:由系统自动生成,如果系统中没有照片或照片有误,请贴上一寸照片,并尽快到研工部更新系统中的照片。
7、入学成绩:请如实填写,如有疑问可联系学院研究生教学干事查询。
8、本人签字:需本人签字,日期为填表日期。
如有疑问,请随时联系研究生工作处,地点:研究生楼413,电话:68913715。
mg4355电子线路学生工作办公室
2013年2月27日
2013年2月27日

